关于电改 你不得不知的国外电力市场模式介绍

2017-05-12 16:57:40     作者:萤火虫售电    (16)+1
  来源:北极星电力网     浏览次数:405

        总体来看,各国电力改革基本都是采用"管住中间、放开两头"的模式,但在具体机制设计方面,则与各国的资源分布特点、电网结构状况、市场主体特性以及地区的经济、法律、金融环境等基础条件密切相关,各有特色。

(一)批发电力市场竞争模式

        在发电环节,主要通过开放发电投资准入、建立电力批发市场、允许发电企业与用户或配售电企业开展双边交易等方式引人竞争,目前实施市场化改革的国家和地区基本都实现了发电领域的竞争。从批发电力市场模式和交易机制来看,各国根据自身能源供应、电网结构等方面的特性选择了不同的模式。

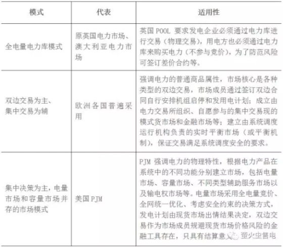
        如表1 所示, 国外批发电力市场主要有三种典型模式:

        一是全电量电力库模式(Gross Pool) ,如早期的英国电力市场、澳大利亚电力市场;

        二是双边交易为主、集中交易为辅的模式, 最早应用于北欧电力市场,这是目前欧洲各国普遍采用的市场模式;

        三是集中决策为主, 电量市场和容量市场并存的市场模式, 以美国PJM 为代表,目前已经成为美国各区域电力市场的共同选择,也是最为复杂的电力市场模式。

图1 批发电力市场典型模式

(二)电力市场交易品种

        在电力市场中,按照交易标的的不同,可以将市场交易分为电能交易、辅助服务交易、输电权交易、绿色证书交易、发电权交易等多种交易品种。从交易周期来看,主要包括中长期交易(一般为日以上交易, 如周、旬、月、季、年、多年等)和现货交易(一般指相对实时运行提前二天或日内进行的电力交易)两大类型。

        从国外电力市场建设发展的历程来看,交易品种经历了由少到多,逐渐完善的过程,呈现以下特点:

        一是中长期交易和现货交易都是完整市场体系的重要组成部分,大多数电力市场以中长期交易为主。

        中长期交易发挥保障市场成员收益、规避市场风险、吸引发电投资的重要作用。现货交易可以形成和体现真实的价格,平衡中长期交易与实际负荷之间的偏差,以及提高电力市场的竞争效率。

        如表6-2所示,目前欧洲电力市场中长期交易电量占全部电量的60% ,其中英国85 %,法国87%、荷兰68% 、挪威3 3 % 、芬兰45% 、意大利42% 。美国PJM 市场中长期交易电量占70 %~80%;俄罗斯电力市场中长期交易电量约占53 %;日本几乎全部为中长期交易,现货交易电量仅占1 %。

表2 国外电力市场中的中长期交易量占比

        二是电力商品生产和消费实时平衡的技术特性决定了所有电力市场中必须拥有实时平衡机制。

        电力具有供需实时平衡、传输遵循特定物理规律等不同于一般商品的技术经济特征。这些特性决定了发电与负荷之间的不平衡量必须实时调整,因此国外电力市场普遍建设了考虑电网安全约束的实时平衡机制,例如建立实时平衡市场和辅助服务市场等,目的是采用市场的手段消除因负荷预测精度、天气和事故等因素导致的电网实时运行中的电能供需不平衡。

        三是随着电力市场的发展成熟,在物理电能交易的基础上逐步引入电力金融交易作为风险防范和套期保值工具。

        从国外电力市场建设历程来看,市场建设初期往往以物理电能交易为主,物理交易以实物为标的并按时交割。

        随着电力市场化程度的不断提高,大部分国家为规避市场风险和实现套期保值,开始大量引人电力金融交易品种。电力金融交易与一般商品金融交易相同, 主要为期货、期权交易, 其功能主要在于发现价格和规避市场风险。

        在电力市场中,以英国为代表的一些国家引人的差价合约也是一种金融性质的交易,主要是为了规避现货市场的风险。目前国外电力金融交易规模已达到物理交易规模的10 倍左右。

        四是近年来,为应对电力基础设施投资不足等问题,许多国家积极探索建立容量机制以保证发电充裕度和系统运行安全。

        当前风电、太阳能等可再生能源的快速发展,对系统备用容量和辅助服务电源提出了更高的需求。同时, 许多国家电力基础设施进入大规模退役期,需要大量投资用于基础设施的更换和升级。

        为此,许多国家正在积极探索建立容量机制以保证电力基础设施投资充裕度, 主要包括以下几种:

一是战略备用容量机制,通常由输电系统运营机构负责采购容量, 并只在系统出现紧急情况时进行调用;

二是固定容量价格机制,一般由政府或监管机构决定容量价格,由市场决定容量;

三是容量配额机制,规定供电商必须承担购买指定容量的义务, 容量价格一般通过双边协商确定;

四是容量市场机制, 由输电系统运营商或供电商作为容量购买方,采用集中竞价或双边交易的方式。

(三)价格机制

        电价改革是电力市场建设的核心内容,实施电力市场化改革的国家普遍开展了电价改革,主要集中在市场出清价格机制、电网环节的输配电定价机制、价格联动机制三个方面。

        从市场出清价格机制来看, 在集中组织的电力市场中, 买卖双方通过报价展开竞争,主要包括市场统一出清价(Market Clearing Price , MCP) 、按照报价支付(Pay as Bid , PAB) 和节点边际电价(Locational Marginal Price , LMP) 三种机制。

        MCP 机制具有丰富的微观经济学理论基础, 更有利于提供有效的市场经济信号,但存在机组联合报高价推高出清价的风险。

        PAB 机制与MCP 相比,可节省系统总购电费用,但不能提供有效的引导投资、生产和消费的市场经济信号。

        LMP 的优点在于以电网的物理节点为基本单位,详细考虑节点之间物理特性差异,目前看是电力商品特性和物理特性结合的最好的一种定价模型;缺点在于定价模型比较复杂、不好理解,需要进行系统培训。

        从输配电价机制来看, 建立独立的输配电定价机制,是电力市场化改革的重要环节, 也是"管住中间、放开两头"模式下电价改革的重点。

        近年来,各国不断改进输配电价的定价机制和监管方式,统筹考虑保障安全可靠供电、可再生能源消纳、普遍服务、智能电网等新技术发展的需求,逐步形成体现公平负担成本、合理反映位置信号和引导中长期投资、促进电力市场竞争、促进电网高效利用的输配电价体系。

        从销售电价联动机制来看, 在市场逐步推进的过程中,在发电侧价格为竞争价格, 而用户侧的价格仍然受到管制的情况下,各国普遍建立了销售价格随批发市场价格变化的机制。在美国、法国、澳大利亚、加拿大等很多国家, 主要采取缩短管制销售电价调整期的方式,将批发市场的价格及时传递给受管制的用户。澳大利亚新南威尔士州(New South Wales, NSW) 地方政府则设立了电价平衡基金,对于仍实行政府定价的小用户,批发市场价格和政府定价之间的差额在平衡基金中滚动调整,规避价格波动的风险。

(四)可再生能源消纳制度

        随着环境保护和气候变化问题日益成为热点,电力市场面临着如何促进可再生能源发展的挑战。

        国外主要通过政府补贴和市场化竞争相结合方式促进可再生能源消纳。可再生能源作为低碳环保能源,发展初期技术经济性不如传统能源,面临着如何与常规电源进行竞争、如何收回投资等挑战。各国一般通过建立政府补贴与市场竞争相结合的机制,使得可再生能源可以部分参与市场竞争,并通过竞争促进运行效率的提升。

        采取的激励措施主要包括以下几个方面:

(1) 固定电价机制。政府直接明确规定各类可再生能源发电的价格,电网企业按照政府定价收购可再生能源电量,由此增加的额外购电成本支出,由国家补贴或计人用户销售电价。

(2) 可再生能源配额机制。规定供电商所提供的电力必须有一定比例来自可再生能源电量(配额),并建立相应的交易制度,使得配额可以在能源企业之间进行买卖,价格由市场决定。

(3) 绿色电量认购机制。由政府提出可再生能源电力的价格,由能源消费者按照规定价格自愿认购。

(4) 溢价电价制度。以常规电力市场电价加上一定额度的奖励电价(即溢价), 作为可再生能源发电实际获得的电价。

        近年来, 随着技术的发展、可再生能源成本的下降和市场机制的完善, 部分国家已经开始降低补贴力度,使可再生能源逐渐面向市场并最终彻底取消支持政策。


文章关键词:

分享到:

已有0条评论,共0人参与

最新评论 刷新